Instance Verification Kit (IVK)
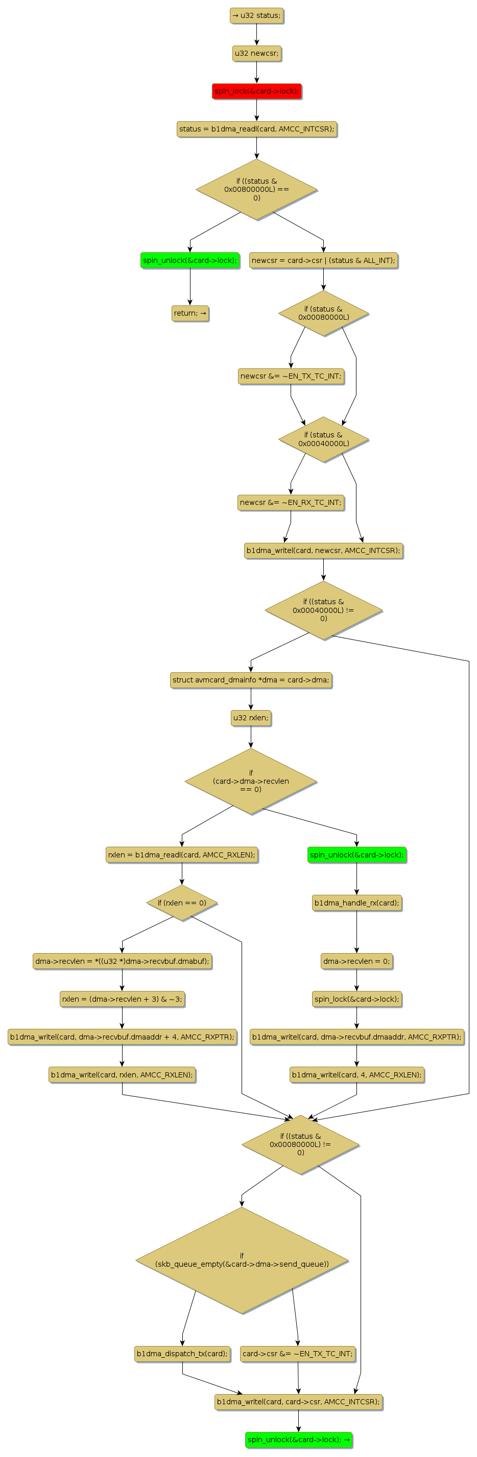
spin lock @ [13937+23+/linux-3.19-rc1/drivers/isdn/hardware/avm/b1dma.c]
Instance Signature: lock
|
The Matching Pair Graph:
|
|
Function Name
|
Control Flow Graph (CFG)
|
Events Flow Graph (EFG)
|
Source Correspondence
|
|
b1dma_handle_interrupt
|
|
|
[13869+22+/linux-3.19-rc1/drivers/isdn/hardware/avm/b1dma.c]
|